• 湖北中职网-致力于为学生挑选优质的职业学校!
  • 今天是:

湖北现代科技学校2023年招生答家长问

作者:admin 时间:2023-04-07 09:19:43 572次

摘要: 问:湖北现代科技学校是一所什么样的学校?网上可以查询到吗?答:我校是湖北省教育厅、省发改委批准成立、武汉市教育局主管的普通中等职业学校。学校地处武昌区学院路9号,与湖北大学对门相望,毗邻武汉市地标建筑绿地中心,左右两翼双地铁,交通非常便利,是武汉教育文化中心内环。学校以医学护理为主干专业,

  问:湖北现代科技学校是一所什么样的学校?网上可以查询到吗?

  答:我校是湖北省教育厅、省发改委批准成立、武汉市教育局主管的普通中等职业学校。学校地处武昌区学院路9号,与湖北大学对门相望,毗邻武汉市地标建筑绿地中心,左右两翼双地铁,交通非常便利,是武汉教育文化中心内环。

  学校以医学护理为主干专业,多学科协调发展,教学组织科学严谨、学生活动丰富多彩,迄今为止,为国家培养了大批专业技术人才,为普通高校输送了大批专本科生源,使这里成为莘莘学子求知行技、实现人生理想的摇篮。

  问:今年学校招生计划多少人?有哪些专业?

  答:今年我校计划招生380人,招生专业为护理类、计算机类技能高考和护理、药学双证大专就业班,以上专业同时开设中专班。

  问:学校对学生有哪些承诺?

  答:(1)安全承诺:家长将学生交给学校,学校确保学生人身安全,做好安全责任,入校即与学生签订安全承诺书。

  (2)升学承诺:学校近几年来,与多所高校建立了良好的合作关系,完善了先进的教学设施,建立了一流的实训基地,强化了科学的内部管理。

  (3)就业承诺:让家长放心,让企业满意的办学理念,学生在校期间的学习和日常表现均合格者,学校签订就业合同,保障学生就业,就好业。

  问:学校有什么优势?

  答:(1)护理特色专业。学校自创办十余年来,医学护理专业为学校重点专业,每年占招生人数70%以上,作为湖北省护理职业教育集团常务理事单位,已形成独具一格的教学方法和特色,学生毕业后既能执双证(毕业证+资格证)上岗,也能顺利升学。

  (2)师资队伍优秀。学校现有专、兼任教师63人,其中双师型教师20人,均为本科及以上学历。理论教师有多年教学经验,实训教师有丰富的临床知识,责任心强。

  (3)管理团队精干。学校拥有一支精干、高效、严谨的管理队伍,爱护学生,服务学生。通过丰富的校园活动,充分融入德育教育,教会学生学习的同时更教会他们爱国、做人。

  (4)地理位置优越。学校位于武汉教育文化的中心内环,长江、沙湖之间,湖北大学隔门相望,绿地中心毗邻,地铁7号线、5号线直达,交通非常便利。

  2022年,我校被遴选为武汉市优质学校,尤其护理专业以其特色教学与明显成绩遴选为武汉市优质专业。学校目前系国家教育部老年人服务与管理专业“1+X" 首批试点学校、湖北省“春蕾”人才培养计划学校、湖北护理职业教育集团常务理事单位、武昌区教育系统绩效管理立功单位。

  问:往届生和外地学生能报名吗?

  答:我校面向全省招收应、往届初中毕业生及外省往届毕业生。凡报考我校学生须热爱祖国、品行端正、遵纪守法、身体健康。

  问:学校学费收费情况是怎样的?

  答:我校2023年学费标准:中专班5900元/年,护理类/计算机类技能高考班11800元/年,护理/药学双证就业大专班11800元/年,护理实验班14800元/年。以上专业收费标准系已减免2000元/年国家免学费补助。

  问:学校有宿舍可以提供住宿吗?收费标准是怎样的?如何管理的?

  答:可以,学校宿舍有四人间、六人间,部分宿舍有独立卫生间,均提供24小时热水,每个楼层均配有洗衣机,宿舍有空调和衣柜。四人间1400元/年,六人间1200元/年。走读的学生经家长同意后可申请办理走读证。

  学生公寓每天晚上实习封闭式管理,学校安排班主任陪宿,宿舍管理员查寝到位,确保住校生安全无忧。

  问:学校有学生食堂吗?

  答:有食堂,菜品繁多,卫生美味;设立小炒部,由学生自由选择。

  问:学校有哪些实训设备?

  答:为充分开展实习实训课程,提升学生动手能力。学校设有综合实验室、护理实训室、基础医学示教室、老年护理“1+X”实训室与考场、计算机(一)、(二)实训室、阅览室,满足学生学习需要。

  问:学校往年的升学率怎么样?

  答:技能高考专科的过线率95%,本科平均过线率10%左右。确保学生经过三年学习与磨炼,让每一位合格的学生升入大学。

  问:我家孩子比较喜欢玩手机,学校一般是怎么管理?

  答:上课之前,学生手机全部上交由班主任负责保管,放学后再将手机归还学生。

  问:学校有哪些资助政策?

  答:(1)学生均可享受中专学费减免政策,每年每生2000元;符合国家相关条件者,享受两年助学金补助共4000元;

  (2)学校开展勤工助学活动,对勤工俭学的学生免住宿费;

  (3)学校对品学兼优的学生提供学校奖学金和市政府励志奖学金;

  (4)学校为每名学生赠送春、秋校服共两套。

  问:学校日常作息时间是怎么安排的?

  答:学校采取全封闭式管理。封闭时间为周日下午18:00到周五中午12:00。走读学生凭走读证上下学,08:10到校点名,16:30离校,住校生20:00下晚自习。

  问:什么是技能高考?优势在哪?

  答:技能高考是湖北省推行的一项重要高考改革,实行“知识+技能”的考试方法,是普通高校(全日制)招收中职学校毕业生,为中职学生进入高等院校提供的一种新途径。技能高考是由湖北省考试院统一组织,以技能操作考试为主、综合文化考试为辅,单独招生考试由招生院校自行组织、自行录取。

  优势:

  ◆考试内容与普通高考比较相对简单,所涉及的知识面和普通高考基本一样,知识的深度、难度比普通高考浅得多。

  ◆竞争对手相对较弱(参加技能高考的考生只能是中职学生,相对来说,学习基础和学习成绩都没有普高学生强),既学文化知识又学专业技能,更容易考取大学。

  ◆有技能高考和高职单招双重保,确保上大学。

  ◆技能高考及单招考试录取的大学新生和普通高考录取的大学新生属于同一性质的新生,按专业编在同一个班级学习,毕业后待遇等也完全相同。

  问:什么是双证教育?优势在哪?

  答:医药护理双证教育是我校于2007年首创的革新传统的人才培养模式,坚持“学历与技能”并重,旨在培养本、专科学历、多证式复合型医药护理专业人才。双证教育集高等学历教育、职业技能教育、职业证书教育为一体,自学校创办以来与湖北中医药大学深度合作,开办专本科学历教育,享受大学教育资源,优质的师资力量、先进的教学设备和现代化的管理模式,保障学生就业,培养了大批优秀医药、护理专业技术人才。

  优势:

  ◆双证教育直通大学,目标明确,升学确定,多证在手,保障就业。

  ◆药学专业社会急需,专业积累,历史悠久,办学经验丰富,专注药学特色专业教育,打通药学大专人才培养通道。

  问:双证教育的培养模式是什么?

  答:◆中职教育基础:学校自创办至今近二十年,积累了丰富的办学经验,师资力量雄厚,专业特色突出,管理团队精干。

  ◆普通高等学校教育资源:学生统一在校内学习、住宿和生活,实行普通高等教育全日制在校生的教学管理模式,统一军事化管理,享受普通高等学校教育资源。

  ◆重点大学专科毕业证书:学生学习期满,经考试合格,颁发重点大学专科毕业证书,取得报考国家执业医护、医药资格,成绩合格后由国家行政部门统一颁发执业医护、医药资格证。

  ◆学历、技能执业资格教育相结合:通过把高等学历教育、执业资格证书教育、职能培训相结合,为国家药学、护理行业培养系统化、动手能力强的复合型人才,推动国家就业和再就业工程的实施。

  问:什么是护理实验班?报读有什么要求?

  答:护理实验班是我校开设的护理专业特色班。该班配备学校一流的管理和任教团队,学生除了正常按照学校教学计划完成学业外,将额外配备名师加强学生实训,让学生有能力参加区、市、省级技能竞赛;额外免费开设培训课程,帮助学生顺利领取除毕业证以外的其他资格证书。该班级学费14800元/年,学生实行动态管理,每学年末实行末位淘汰制。

  报读学生要求中考分数不低于320分。

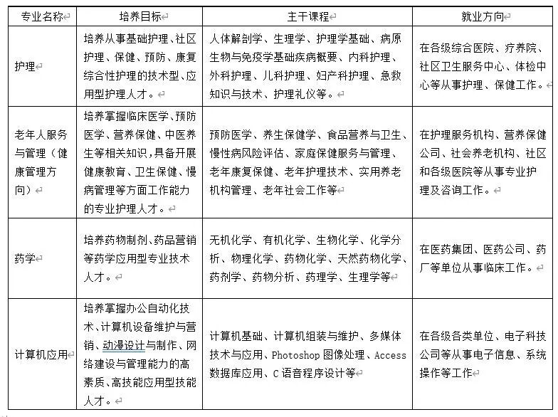
  问:各专业的专业课程有哪些,将来的就业方向是怎样的?

  答

图片

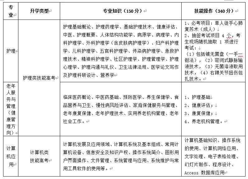
       问:各专业技能高考考什么内容?

  答

图片

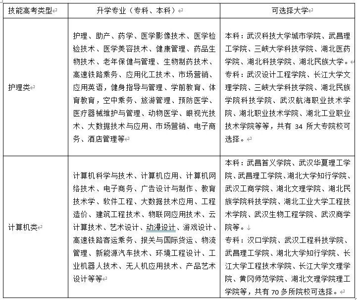
       问:技能高考可选择的专业有哪些,可选择的大学有哪些?

  答

图片

       问:学生如何报读我校?

  答:(1)武汉市学生第一志愿(第四批  中等职业学校)填报我校(学校代码:武汉市331、湖北省0178),学校确保录取;武汉市外学生凭准考证、户口本、毕业证等原件到学校招生办公室报名。

  (2)未填报我校志愿考生,可持本人中考成绩单、准考证、初中毕业证、身份证、户口本原件及复印件到学校办公室报名,填写报名表。

  有更多疑问可电话咨询:19871530236(微信同号)李老师


文章标题:湖北现代科技学校2023年招生答家长问

本文地址:http://www.hbzzxxw.cn/zhixiao/zhaoshengwenda/3382.html + 复制链接

相关文章
快速报名登记
人气专业

快速升学通道

职业学校 空中乘务 高铁动车 幼师学校 护理学校 关闭